Guia de prendas para o Dia do Pai
- Nuno Margalha

- 19 de mar. de 2024
- 1 min de leitura

Hoje é um dia especial para si e para o seu pai. É um dia que deve ser comemorado por todos, é o dia no qual pode oferecer relógios ao seu pai que, como sabe, na verdade, nunca é verdadeiramente dono dos seus relógios, apenas os guarda para si. No IPR temos uma loja só com relógios com raízes portuguesas: LOJA. Gostaria que fosse entregue ainda hoje, fale connosco, talvez seja possível.
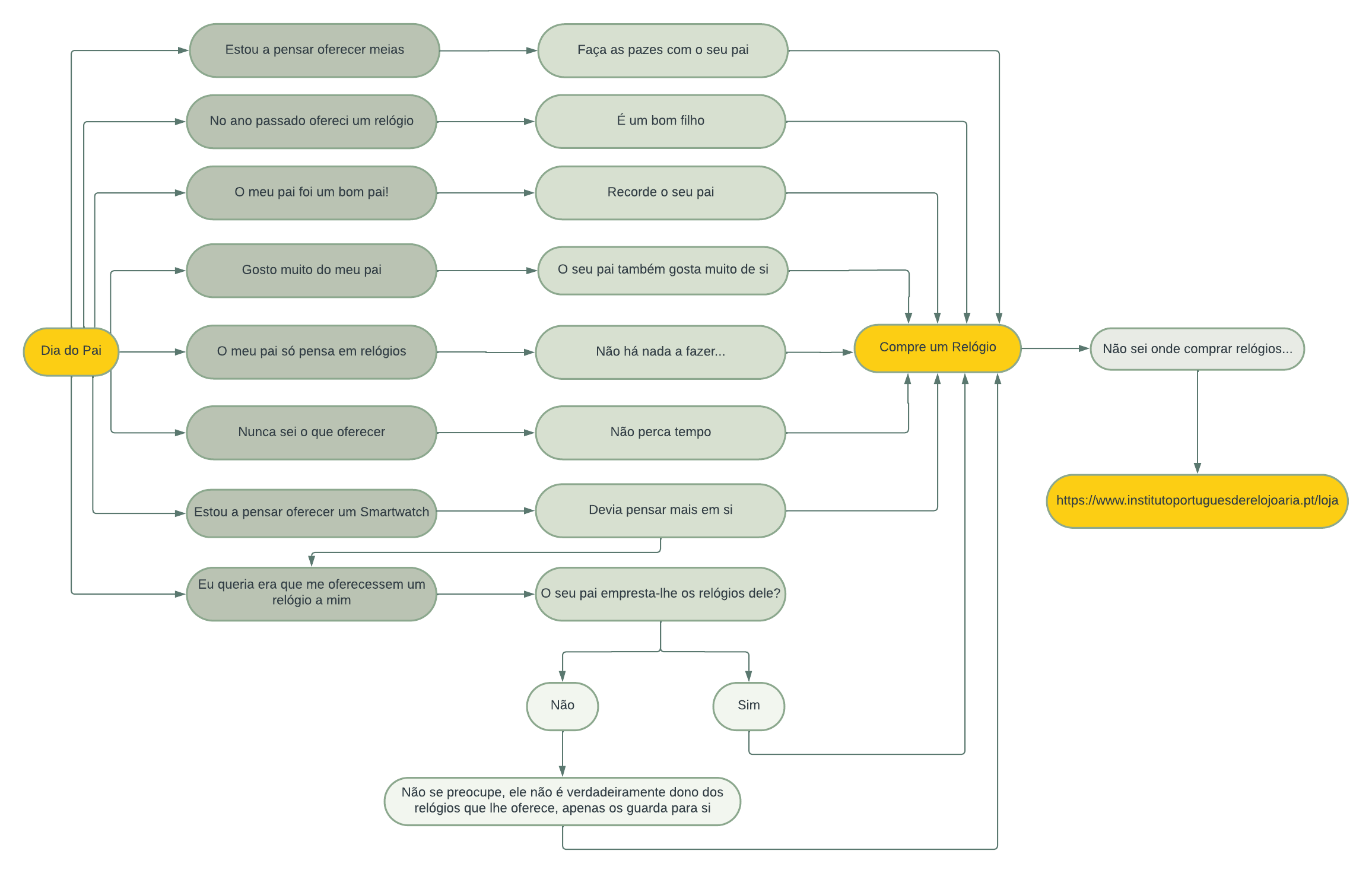
Caso esteja com dúvidas acerca de que prenda deve oferecer ao seu pai, não se preocupe, o IPR está aqui para ajudar nos momentos mais difíceis. Construímos um mapa mental que o pode apoiar nesta difícil decisão:
.
.





Comentários